2021年10月15日,济南市高新技术产业开发区人民检察院经依法审查,对犯罪嫌疑人刘某明以涉嫌非法拘禁罪批准逮捕。

此前报道:
济南公安再通报“整形机构女老板殴打顾客”:刘某明已被刑拘,另有两名犯罪嫌疑人被依法取保候审

情况通报
对“网传济南整形机构女老板殴打顾客视频”一事,经济南市公安局高新分局立案侦查,犯罪嫌疑人刘某明涉嫌非法拘禁罪,被依法刑事拘留;犯罪嫌疑人曲某孙某笑涉嫌非法拘禁罪,被依法取保候审。
案件正在进一步侦办中。
高新技术产业开发区分局
2021年9月9日
此前报道:济南警方回应“网传一整形机构女老板殴打顾客”:已成立工作专班,相关涉案人员已到案
警情通报
对“网传济南一整形机构女老板殴打顾客视频”一事,济南市公安局已成立工作专班,对事件进行严查彻查,对任何违法行为绝不姑息。目前相关涉案人员已到案,正在审查过程中。调查处理情况,将及时向社会公布。
高新技术产业开发区分局
2021年9月8日

“我会让你活着离开济南吗?”网传整形医院女老板殴打顾客,院方发声明…警方介入
来源:北京青年报
9月7日,一则“济南一整形机构女老板殴打顾客”的视频在网络流传,引发公众关注。
9月8日凌晨,@济南公安 发布通报称,已于7日下午依法传唤刘某明接受询问,现正在进一步调查中。
网传整形医院女老板殴打顾客
网传视频显示,在济南高新区喜悦整形医院内,一名女顾客声称整容手术失败,要投诉至市场监管部门。随后,她遭到一名白衣女子殴打,还被威逼签订和解协议。
女顾客曾表示要报警,但是手机被抢走。白衣女子还威胁说:“我会让你活着离开济南吗?……你想想,我能让你好过?”
据@沸点视频
消息,该整形机构一名前员工称,视频中白衣女子是整形医院法人刘某。当事人安女士2020年6月做了眼部手术后出现问题,要求修复和退款均遭拒。2021年3月9日,安女士在工商部门工作人员的陪同下再次来维权。工商的人走后,便发生了视频中的一幕,随后安女士被逼签了和解协议。
院方发声明:视频中女顾客是医闹
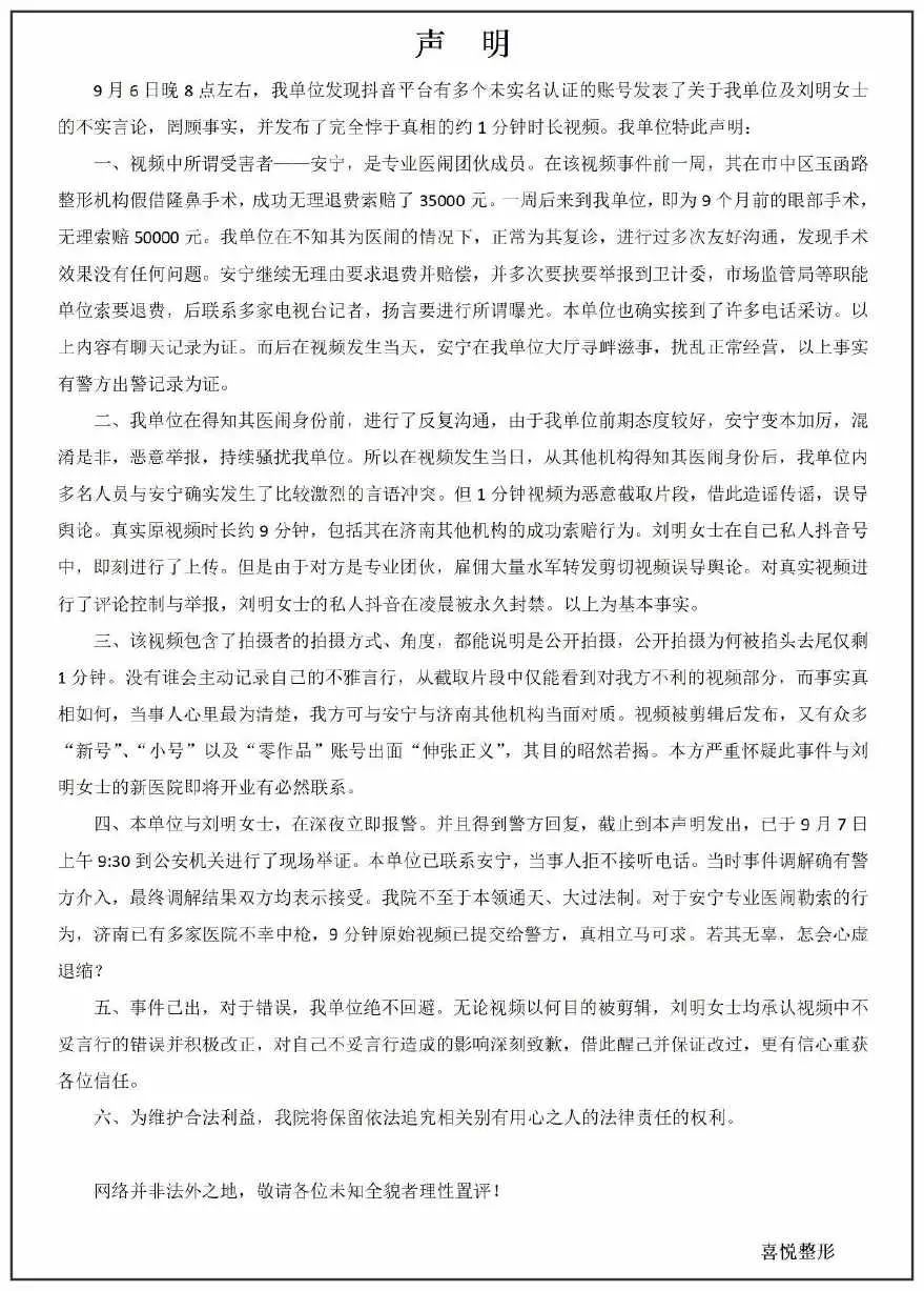
9月7日,济南喜悦整形医院官方微博@济南喜悦整形 发布声明称,视频中女顾客安某是医闹,现在网传的视频是被删减过的,事件背后有专业团队在操纵炒作,医院已经向警方反映。对于视频中自己的不妥言行,当事人刘明承认错误,将积极改正,并对造成的影响深刻致歉。


警方已介入调查
9月8日凌晨,@济南公安 针对“网传济南一整形机构女老板殴打顾客的视频”一事发布通报。
