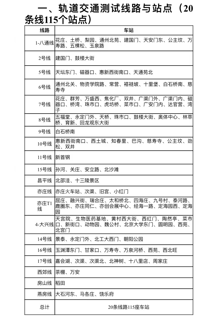
5月30日,北京青年报记者从市交通委获悉,按照疫情防控要求,本市近期启动了公共交通票务系统升级工作。为确保公共交通票务系统升级平稳、乘客体验更安全、便捷、健康的出行服务,5月28日起,本市在已启动人工查验健康码的64座地铁站和5条公交线路,开展了公共交通票务系统升级测试。
明天(5月31日),进一步扩大测试范围,增加了51个轨道车站和5条公交线路,届时,全市累计115个地铁站和10条公交线路开展票务升级乘客体验测试。乘客在上述车站使用升级后的一卡通或乘车码,就可以体验刷卡或刷码自动核验健康码信息的快捷进站服务。


乘客体验测试以来,公共交通票务系统运行平稳,市民积极配合支持,现场秩序良好。同时,我们发现,不少乘客事先没有完成实体卡或乘车码升级,需要现场进行升级操作。为避免耽误您的行程,市交通部门提醒市民,在搭乘公共交通之前,先行升级手中的实体卡或乘车码,便于通过自动查验通道快捷进站。乘客在进站乘车时,如有任何问题,均可咨询现场工作人员。
测试期间,乘客持升级后的实体卡或乘车码刷卡、刷码进站乘车时,地铁进站闸机或公交车刷卡机自动核验乘客健康码信息。当乘客持有48小时内核酸阴性证明时,刷卡机/闸机提示音及提示语不变,乘客正常进站乘车;当乘客核酸信息异常时,刷卡机/闸机同时用提示音播报及文字显示“健康码异常”,乘客不能进站乘车;乘客核酸信息未查询到时,刷卡机/闸机同时用提示音播报及文字显示“未查询到健康码信息”,现场工作人员进行人工查验,或现场升级后再刷卡或刷码乘车。
测试结束后,公共交通票务系统将在全线网启用刷卡或刷码自动核验健康码功能。具体启用时间,交通部门将根据工作进度适时向社会公布。
目前未升级的交通卡和乘车码还可正常刷卡、刷码乘坐公交、地铁,但每次乘车时都需要人工查验健康码信息。
文/北京青年报记者 刘洋