最近,网上有消息称,“南宁二中可带宠物上学,还有专属入校证”,此事引发网友关注。
网传南宁二中可带宠物上学
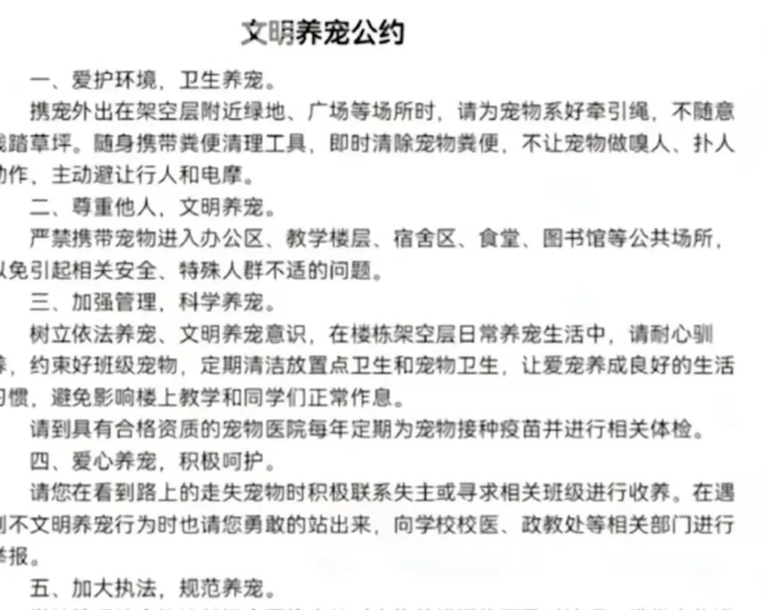
网传信息显示,只要打全疫苗,就可以申请《宠物入校证》,同时,还有一份相关的《文明养宠公约》。公约提到,“携宠外出在架空层附近绿地、广场等场所时,为宠物系好牵引绳,随身携带粪便清理工具,不让宠物做嗅人、扑人等动作。”


同时要求学生自主管理,科学养宠,选择它就爱它,精心陪伴,对这个“家庭小成员”要不离不弃。“希望同学们用爱心、责任心和人文共情心来喂养和呵护班宠,给它打好预防针,带上入校证件“户口”,配个“小房子”,安置在每栋教学楼的架空层。”

校方:确实正在举办这项活动
记者从南宁二中了解到,学校确实正在举办这个活动。该活动虽然是本学期才推出,其渊源却可以追溯到2008年南宁二中凤岭校区开始投入使用之际,当时一些家长就已经赠送了兔子、珍珠鸡、绿头鸳鸯等动物给学校进行饲养。
南宁二中政教处的老师告诉930记者,学校的学生自主管理委员会、学生社团志愿者、保护动物学生志愿者协会等组织通过对学生后疫情时期的心理情况进行调研,于近期提出了相关建议,并就如何管理等问题形成了议案,学校经过综合考虑之后,愿意为孩子们的想法提供施展的“舞台”。
该老师表示,由于南宁二中凤岭校区有98个班级,体量不小,所以每个班只能有一个“班宠”。为了合理安排好这些“班宠”,学校在每栋教学楼的架空层规划了特定区域安置宠物,一旦宠物“入住”,除了物业保洁阿姨会负责相关卫生消杀工作外,学生们也要参与到宠物的日常喂养、清洁工作中来。学校希望学生认识到,对待动物,我们要爱它、护它、养好它,就要付出担当、责任,这就是让综合实践课程真正的生活化、日常化,让学生们关注生活,直面生活。不过,由于目前刚开学,学校方面还没有接到学生的相关申请。
“如果‘班宠’是金鱼、乌龟或者鹦鹉这些比较方便放在班级里的,我们也允许学生把它们放在班上,但是如果是小龙猫这类的小动物,涉及到环保和卫生问题,那就得放在架空层。学生必须要参加每一天的清洁工作,这也是一种责任感的培养和劳动教育。同时在饲养的过程中,学生还需要去写一些饲养日记、饲养手册。我们还会聘请一些高校的教授,定期过来给孩子们、老师们做一些有关养殖方面的培训,让他们把这些宠物养育得更好、更健康。”
从学校的回应中,我们可以了解到,让学生可以带宠物来学校,不单单是为了给学生们营造温馨愉悦的学习氛围,更可以通过相关的设计,让学生们在这个过程中了解什么是“责任与爱”,在日常生活中实践好生命教育这堂课程。