最近天气多变
大雨、暴晒让人捉摸不透
据四川气象消息,未来两天,四川降温降水天气持续,雷雨时有短时阵性大风,盆地东北部局部有大雨到暴雨;甘孜州西南部和攀西地区草原、森林气象火险等级高。

四川发布暴雨、山洪、地灾多个气象预警
来看看哪些地方需要注意
暴雨蓝色预警
四川省气象台21日7时发布暴雨蓝色预警。
21日08时到22日08时:巴中、南充、达州、广安4市和广元、遂宁2市东部有暴雨(雨量50~70毫米),局部地方有大暴雨(雨量100~120毫米),最大小时雨量20~40毫米。
山洪灾害蓝色预警
4月21日上午,@四川水利官方微博发布山洪灾害蓝色预警:2023年4月21日8时至22日8时,旺苍、南江、通江、巴州、平昌、恩阳、仪陇、阆中、南部等县(市、区)可能发生山洪灾害。


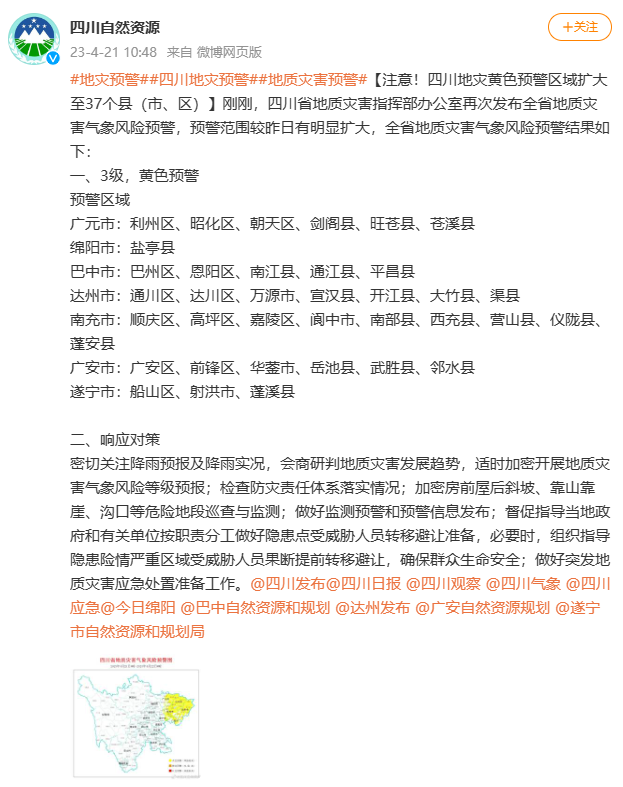
地灾黄色预警区域扩大至37个县(市、区)
4月21日上午,四川省地质灾害指挥部办公室再次发布全省地质灾害气象风险预警,预警范围较昨日有明显扩大,全省地质灾害气象风险预警结果如下:
一、3级,黄色预警预警区域
广元市:利州区、昭化区、朝天区、剑阁县、旺苍县、苍溪县
绵阳市:盐亭县
巴中市:巴州区、恩阳区、南江县、通江县、平昌县
达州市:通川区、达川区、万源市、宣汉县、开江县、大竹县、渠县
南充市:顺庆区、高坪区、嘉陵区、阆中市、南部县、西充县、营山县、仪陇县、蓬安县
广安市:广安区、前锋区、华蓥市、岳池县、武胜县、邻水县
遂宁市:船山区、射洪市、蓬溪县
二、响应对策密切关注降雨预报及降雨实况,会商研判地质灾害发展趋势,适时加密开展地质灾害气象风险等级预报;检查防灾责任体系落实情况;加密房前屋后斜坡、靠山靠崖、沟口等危险地段巡查与监测;做好监测预警和预警信息发布;督促指导当地政府和有关单位按职责分工做好隐患点受威胁人员转移避让准备,必要时,组织指导隐患险情严重区域受威胁人员果断提前转移避让,确保群众生命安全;做好突发地质灾害应急处置准备工作。

小伙伴们注意防范!
综合 @四川气象 @四川水利官方微博 四川省地质灾害指挥部办公室