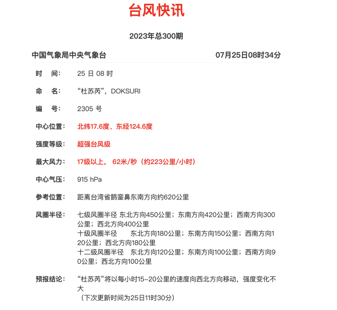
昨晚(24日)20时,
“杜苏芮”升级为超强台风!
今天早上(25日)06时
中央气象台发布台风黄色预警
目前“杜苏芮”最大风力已达17级

今天(25日)08时中心距离
台湾省鹅銮鼻东南方向
约620公里的洋面上
预计“杜苏芮”将以
每小时15-20公里的速度
向西北方向移动
强度变化不大
27日移入南海东北部
然后向福建中部到广东东部一带沿海靠近

据中国气象频道气象分析师
@weatherman_信欣 分析
↓
25-26日将是决定台风路径的关键时期。需要根据台风强度变化,副高强度和预报对比检验来看,台风是否西调,或者维持目前预报。无论登陆福建还是广东,后期可能沿着副高边缘一路北上,这个台风的影响力和影响面都会很大,需要密切关注。

据@中国天气
超强台风“杜苏芮”来袭
福建、浙江要警惕极端台风雨
部分地区或打破同期降水纪录

另外,据@中国气象爱好者 消息
6号台风卡努生成的趋势也已显现
8月初可能会逼近华东沿海


浙江启动海上防台应急响应
据浙江省应急管理局消息,受台风“杜苏芮”外围影响,预计25日东海中南部海域最大阵风8级,26日起逐渐增强到9~10级,浙南和沿海地区部分有中到大雨局部暴雨。
根据《浙江省防汛防台抗旱应急预案》,省防指决定于7月24日20时启动海上防台风应急响应。请密切关注台风发展变化情况,按预案做好渔船回港和海上船舶避风等各项海上防台风工作。
台风杜苏芮对杭州的影响大吗?
27-29日受台风及其外围环流影响,杭州也会出现明显的阵雨或雷雨天气,并且气温有所下降,28日的最高气温只有28℃。
凉爽虽然很好,但是大家更要注意防范局地短时强降水可能引发的山体滑坡、小流域山洪和城乡积涝等次生灾害,并注意防范雷雨大风对户外作业、设施农业及临时构筑物等的不利影响。
台风强势来袭
收好这份科学防御指南
↓↓↓


来源:中央气象台、中国天气网、杭州天气、中国天气网、@中国气象爱好者、@weatherman_信欣