今天(8月29日),我国强降雨区域将集中在东北地区,局地有暴雨到大暴雨,当地需谨防次生灾害的发生。同时,台风“苏拉”将开始转向西北方向移动,强度或再增强,逐渐向我国靠近,东南沿海风雨渐起,福建、广东等地渔船需及时回港避风。气温方面,中东部大部暑热消退,黑龙江、吉林部分地方最高气温在20℃左右,秋凉明显,需及时添衣防感冒。
台风“苏拉”靠近
东南沿海风雨增强

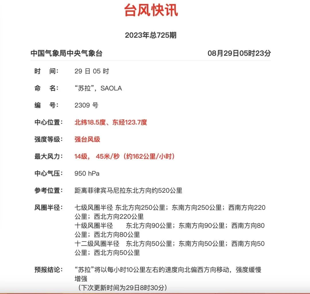
今年第9号台风“苏拉”(SAOLA)(强台风级)的中心今天(29日)早晨5点钟位于菲律宾马尼拉东北方向约520公里的海面上,就是北纬18.5度、东经123.7度,中心附近最大风力有14级(45米/秒),中心最低气压为950百帕,七级风圈半径220~250公里,十级风圈半径80~90公里,十二级风圈半径50公里。

预计,“苏拉”将以每小时10公里左右的速度向北偏西方向移动,强度缓慢增强,31日早晨移入南海东北部海面,逐渐向广东中东部一带沿海靠近。
中央气象台预计,今天东北仍有强降雨,黑龙江东部和西南部、吉林东北部、江苏东南部、福建北部和东南部、广东沿海、海南岛大部 、云南西部、川西高原中部、台湾岛东部等地部分地区有大到暴雨,其中,黑龙江东部、吉林东北部等地局地有大暴雨。

明天,黑龙江西北部、苏皖南部、上海、浙江大部、福建北部、雷州半岛、云南西部、海南岛 、台湾岛等地的部分地区有中到大雨,其中,云南西部、海南岛西北部和东南部、台湾岛东南部等地局地有暴雨或大暴雨。

后天,西藏东部、甘肃东南部、四川中西部、云南西部、海南岛大部 、广东东部、福建、浙江东南部、台湾岛中南部等地有中到大雨,其中,福建东南部、广东东南部、台湾岛南部等地局地有暴雨或大暴雨。

今天起,台风“苏拉”向北偏西方向移动,强度缓慢增强,31日早晨移入南海东北部海面,逐渐向广东中东部一带沿海靠近。随着它不断靠近,明后天,我国东南沿海风雨渐起,当地需及时做好防台风工作,公众需及时关注预警预报信息。
海南多地发布
雷雨大风黄色预警信号
定安县气象台 2023年08月29日08时51分发布雷雨大风黄色预警信号:我县10时至20时可能出现雷雨大风天气,风力达7~9级并伴有强雷电,建议有关单位和人员做好防范工作。
海口市气象台 2023年08月29日08时47分发布雷雨大风黄色预警信号:受对流云团影响,我市10-20时可能出现雷雨大风天气,风力达7~9级并伴有强雷电和局地短时强降水,建议有关单位和人员做好防范工作。
屯昌县气象台 2023年08月29日08时47分发布雷雨大风黄色预警信号:我县09时至20时可能出现雷雨大风天气,风力达7~9级并伴有强雷电,建议有关单位和人员做好防范工作。
儋州市气象台 2023年08月29日08时45分发布雷雨大风黄色预警信号:我市光村镇、木棠镇、东成镇、中和镇、新州镇、白马井镇、王五镇、排浦镇、那大镇、大成镇、和庆镇、海头镇、雅星镇、兰洋镇、南丰镇29日08时42分至20时可能出现雷雨大风天气,风力达7~9级并伴有强雷电,建议有关单位和人员做好防范工作。
昌江县气象台 2023年08月29日08时44分发布雷雨大风黄色预警信号:我县6小时内可能出现雷雨大风天气,风力达7~9级并伴有强雷电,建议有关单位和人员做好防范工作。
东方市气象台 2023年08月29日08时44分发布雷雨大风黄色预警信号:我市三家镇、四更镇、大田镇、八所镇、东河镇、天安乡、新龙镇、江边乡、感城镇、板桥镇08时50分到20时可能出现雷雨大风天气,风力达7~9级并伴有强雷电,建议有关单位和人员做好防范工作。
澄迈县气象台 2023年08月29日08时43分发布雷雨大风黄色预警信号:我县桥头镇、老城镇、大丰镇、福山镇、金江镇、永发镇、瑞溪镇、中兴镇、文儒镇、加乐镇、仁兴镇08时42分至20时可能出现雷雨大风天气,风力达7~9级并伴有强雷电,建议有关单位和人员做好防范工作。
临高县气象台 2023年08月29日08时43分发布雷雨大风黄色预警信号:我县临城镇、东英镇、博厚镇、调楼镇、波莲镇、新盈镇、皇桐镇、多文镇、加来镇、南宝镇、和舍镇29日8时45分到20时可能出现雷雨大风天气,风力达7~9级并伴有强雷电,建议有关单位和人员做好防范工作。
白沙县气象台 2023年08月29日08时43分发布雷雨大风黄色预警信号:我县08时45分至20时可能出现雷雨大风天气,风力达7~9级并伴有强雷电,建议有关单位和人员做好防范工作。
2023年08月29日
海南省气象台今天05时发布的天气预报(危险天气)
海上大风预报和海洋天气预报
29日05时到9月1日08时,琼州海峡,多云有雷阵雨,北到东北风5级,雷雨时阵风7~9级。
29日白天到31日夜间,北部湾海面,本岛乐东、东方到临高一带海面,多云有雷阵雨,偏北风5~6级,阵风7级,雷雨时阵风8~9级;本岛澄迈、海口到三亚一带海面,西沙群岛附近海面,多云有雷阵雨,偏西风5级,雷雨时阵风7~9级;中沙、南沙群岛附近海面,多云有雷阵雨,西南风5~6级,雷雨时阵风7~8级。另外,本岛乐东、东方到临高一带沿海各港口所挂强风一号风球不改变。
陆地天气预报
29日白天到夜间:
北部,多云有大雨,局地暴雨,最低气温25~27℃,最高气温31~33℃
中部,多云有中到大雨,局地暴雨,最低气温24~26℃,最高气温30~32℃
东部,多云有大雨,局地暴雨,最低气温25~27℃,最高气温32~34℃
西部,多云有大雨,局地暴雨,最低气温24~26℃,最高气温30~32℃
南部,多云有中到大雨,最低气温25~27℃,最高气温32~34℃
西沙永兴岛,多云有雷阵雨,偏西风转西南风5级,气温28~34℃
中沙黄岩岛,多云有雷阵雨,西南风6级,气温27~30℃
南沙永暑礁,多云有雷阵雨,西南风6级,气温27~31℃
30日白天到夜间:
北部,多云有雷阵雨,最低气温25~27℃,最高气温30~32℃
中部,多云有雷阵雨,最低气温24~26℃,最高气温30~32℃
东部,多云有中到大雨,局地暴雨,最低气温25~27℃,最高气温31~33℃
西部,多云有雷阵雨,局地暴雨,最低气温24~26℃,最高气温29~31℃
南部,多云有中到大雨,局地暴雨,最低气温25~27℃,最高气温32~34℃
西沙永兴岛,多云有雷阵雨,西南风转西北风5级,气温28~35℃
中沙黄岩岛,多云有雷阵雨,西南风6级,气温28~30℃
南沙永暑礁,多云有雷阵雨转多云,西南风5级,气温27~31℃
31日白天到夜间:
北部,多云,局地有雷阵雨,最低气温25~27℃,最高气温31~33℃
中部,多云有雷阵雨,最低气温24~26℃,最高气温31~33℃
东部,多云有雷阵雨,局地大雨,最低气温25~27℃,最高气温32~34℃
西部,多云,局地有雷阵雨,最低气温24~26℃,最高气温30~32℃
南部,多云有雷阵雨,局地大雨,最低气温25~27℃,最高气温32~34℃
西沙永兴岛,多云有雷阵雨,西北风5级,气温28~35℃
中沙黄岩岛,多云有雷阵雨,西南风6级,气温28~31℃
南沙永暑礁,多云,西南风5级,气温28~31℃
来源:新海南客户端、南海网、南国都市报、中央气象台、台风网、海南气象服务中心