11月的第一天
受台风“康妮”的影响,风雨交加
今天的上班路
堵堵堵堵堵堵堵堵堵堵……
你多花了多少时间?

受台风“康妮”影响,甬城迎了一夜的雨。
今早6时
中央气象台发布台风黄色预警
预计“康妮”可能于今天下午
在浙江温岭附近沿海登陆
(8-9级,20-23米/秒,热带风暴级)
之后转向东北方向移动
并在东海北部逐渐变性为温带气旋
刚刚,据@中央气象台
“康妮”登陆浙江沿海的概率很大

今早6时
宁波市气象台发布
台风紧急警报
截至目前,宁波全域
台风黄色预警、暴雨橙色预警

注意!这些路段积水!
受今年第21号台风“康妮”影响
宁波今天阴有暴雨部分大暴雨
夜里阴有小到中阵雨
今天早上
记者从宁波交警处了解到
截至目前
宁波共有以下积水封道路段
↓
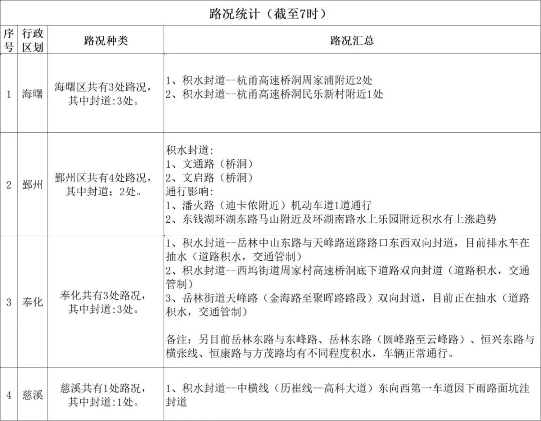
海曙区
1.积水封道——杭甬高速桥洞周家浦附近2处。
2.积水封道——杭甬高速桥洞民乐新村附近1处。
鄞州区
1.文通路(桥洞)
2.文启路(桥洞)
通行影响:
1.潘火路(迪卡侬附近)机动车道1道通行。
2.东钱湖环湖东路马山附近及环湖南路水上乐园附近积水有上涨趋势。
奉化区
1.积水封道——岳林中山东路与天峰路道路路口东西双向封道,目前排水车在抽水(道路积水,交通管制)。
2.积水封道——西坞街道周家村高速桥洞底下道路双向封道(道路积水,交通管制)。
3.岳林街道天峰路(金海路至聚晖路路段)双向封道,目前正在抽水(道路积水,交通管制)
备注:另目前岳林东路与东峰路、岳林东路(圆峰路至云峰路)、恒兴东路与横张线、恒康路与方茂路均有不同程度积水,车辆正常通行。
慈溪市
1.积水封道——中横线(历崔线—高科大道)东向西第一车道因下雨路面坑洼封道。

进入“宁波晚报”公众号
发送【积水】
查看宁波城区积水点实时情况

铁路宁波站今天加开10趟列车
记者从铁路宁波站了解到,受第21号台风“康妮”影响,为确保铁路运输安全和旅客出行安全,铁路部门计划对今天11时至22时,途经杭深铁路台州—苍南间列车采取临时停运措施。

宁波开往香港西九龙方向G899次今日目前正常开行。范洪 摄
同时,今天也正值周末,为满足安全区段旅客出行需求,铁路宁波站今天将加开10趟临时列车,分别是:
D9507 上海虹桥-宁波
D9508 宁波-上海虹桥
D9509 上海虹桥-宁波
D9510 宁波-上海虹桥
D9517 南通-宁波
D9518 三门县-南通
D9519 杭州东-三门县
D9520 宁波-杭州东
G9235 阜阳西-三门县
G9236 三门县-阜阳西
下一步,铁路部门将密切关注台风路径变化,根据风速雨量和灾害影响程度等实际,适时采取停运、加开、恢复开行等措施,动态调整列车开行方案,确保旅客安全出行需要。关于列车开行具体信息,请关注车站公告或致电铁路12306客服热线查询,以便妥善安排行程。
已购买停运列车车票的旅客,可于票面乘车日期起30日内(含当日)在互联网办理退票,或持购票时所使用的有效身份证件原件到车站退票(已打印报销凭证的请将凭证交予车站窗口工作人员),以上均不收取手续费。