一般认为,尿酸高是中老年人的“专属病”,然而,现在高尿酸血症的发病已经逐渐年轻化,甚至有小朋友也被查出。
前段时间,12岁的男孩小凡因关节疼痛到当地医院检查,没想到,他的尿酸竟高达615umol/L!
“这么小的娃,尿酸这么高?难道关节疼是痛风?”家长立即带小凡到武汉儿童医院肾脏内科就诊,医生告诉家长,孩子明显属于肥胖,诊断为高尿酸血症。若不干预,长期尿酸超标,可能引发痛风性关节炎、肾功能损害等。
好在就医及时,经过一段时间的饮食控制、减重及降尿酸治疗,小凡的尿酸终于恢复到了正常水平,只需定期复查即可。
据了解,小凡特别爱吃
尤其钟爱火锅、奶茶
而且每次吃了正餐后还“炫”零食
医生提醒:如果符合这几条
孩子就有可能“中招”高尿酸血症
1
父母患有高尿酸血症或痛风者
2
有久坐、不喜运动、高嘌呤饮食、高脂饮食等不良生活习惯的娃
3
存在肥胖、代谢异常性疾病 (如糖代谢异常、血脂紊乱、非酒精性脂肪肝等)、心脑血管疾病 (如高血压、冠心病、心力衰竭、卒中等) 以及慢性肾脏病患儿
不想尿酸高?了解食物嘌呤含量是法宝!
从饮食上下手,可以有效减少尿酸的产生。
1
多喝水,少吃糖
嘌呤溶于水,因此大量饮水可帮助我们加快嘌呤代谢,而且在食物烹饪时“焯水”弃汤汁后烹调可进一步减少食物中的嘌呤含量。
同时,对于不利于体内嘌呤排出的食物——果糖,我们也要有所限制。每天控制水果摄入量,每日1-2份即可,平时避免喝果汁、含糖饮料等。
2
尽量选择低嘌呤食物
记住这三个数字30 、75、150——

如果每100克食物中嘌呤含量小于30毫克,就是低嘌呤食物;每100克中含嘌呤30~75毫克的为较低嘌呤食物;每100克中含嘌呤75~150毫克的为较高嘌呤食物(可少量食用);每100克中含嘌呤150~1000毫克的为高嘌呤食物(一定要尽量避开)。
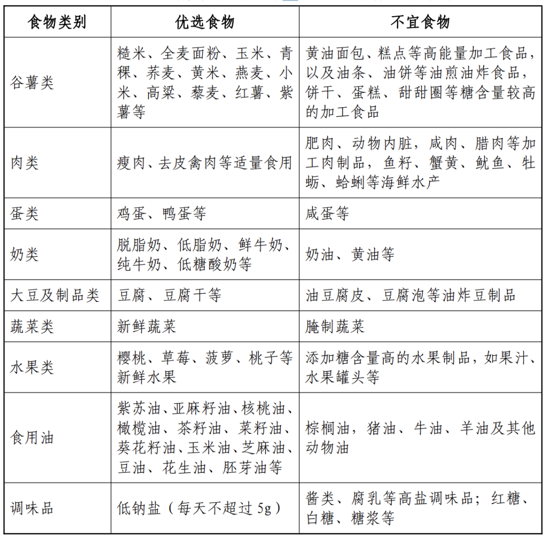
▽高尿酸血症与痛风人群推荐食物表

来源:武汉儿童医院、《成人高尿酸血症与痛风食养指南(2024 年版)》