注意了!注意了!
雨雪、大风、降温天气
要来了!

3月12日
据陕西气象消息
预计今天白天
陕西沙尘天气逐步减弱
受短波槽东移影响
13-15日
陕西有雨雪、大风、降温天气过程 ↓↓↓

西安市气象台
2025年03月12日16时
发布天气预报
14-15日西安市有一次降水降温吹风天气
有雨夹雪或小到中雪 ↓↓↓
受高空槽东移影响,14-15日西安市有一次降水降温吹风天气 ,预计平原地区有小雨 ,南部高海拔山区有雨夹雪或小到中雪 ,过程期间日平均气温下降4~6℃ ,并伴有5级左右阵风。16日起天气转晴,气温逐渐回升。
具体预报如下:
今天晚上: 阴天,6℃~13℃;
13日: 阴天间多云,夜间南部山区有分散性阵雨 ,偏东阵风5级,7℃~20℃;
14日: 阴天有小雨 ,南部高海拔山区有雨夹雪或小到中雪 ,偏北阵风5级,6℃~15℃;
15日: 小雨转阴天,偏西阵风5级,5℃~10℃;
16日: 多云间晴天,2℃~11℃;
17日: 晴间多云,1℃~14℃;
18日: 晴转多云,1℃~13℃;
19日: 多云,2℃~16℃。
我国中东部开启降温模式
16日前后降至气温低点 ↓↓↓
3月12日,据中国天气消息,在两股冷空气接连影响下,今起至周末,我国大部地区气温将波动下滑 ,多地最高气温累计降幅可达10℃以上,从大幅偏暖到明显偏冷。
同时,今天起至周末,南方将有明显降雨过程,江南、华南多地或遭暴雨侵袭。

春雨过后
天气又逐渐变暖
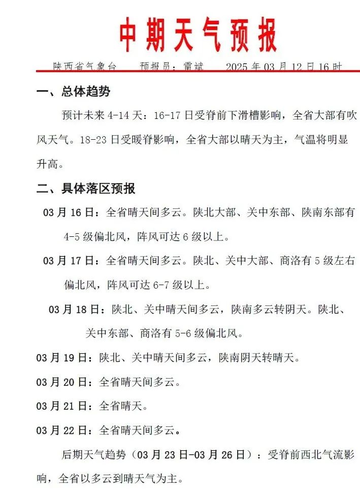
预计未来4-14天
16-17日受脊前下滑槽影响
全省大部有吹风天气
18-23日全省大部以晴天为主
气温将明显升高 ↓↓↓

来源:陕西气象 西安气象