北京市气象台发布雷电橙色预警、冰雹黄色预警和大风黄色预警。
雷电橙色预警:午后到夜间有雷雨 并伴短时大风和冰雹
北京市气象台05月16日09时15分发布雷电橙色预警信号:预计16日15时至23时,北京自西向东有雷阵雨天气,局地短时雨强较大,并伴有8至10级短时大风和分散的冰雹,请注意防范。

冰雹黄色预警:午后到夜间部分地区可能出现分散冰雹
北京市气象台05月16日09时15分发布冰雹黄色预警信号:预计16日15时至23时,受雷雨云团影响,北京部分地区可能出现分散的冰雹,可能造成一定的损失,请注意防范。

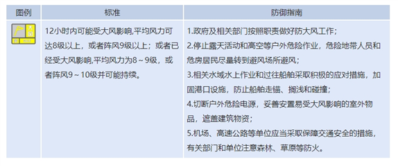
大风黄色预警:今明天局地阵风可达10级以上
北京市气象台05月16日09时15分发布大风黄色预警信号:受雷雨影响,预计16日15时至23时,北京局地有8至10级短时大风;受冷空气影响,16日半夜至17日傍晚,大部分地区有4、5级偏北风,阵风8、9级,山区局地阵风可达10级以上,请注意防范。

(内容来源:中国天气网)