7月26日,“北大将全面取消绩点”冲上热搜第一。

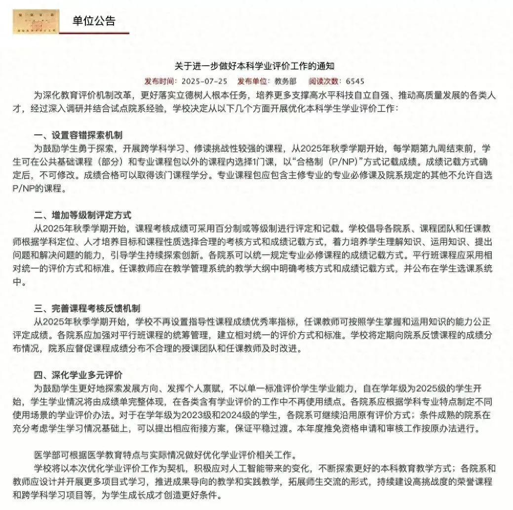
据中国教育在线报道,近日,有网友发文讨论北大的绩点改革。据不同网友发文显示,7月25日,北京大学在校内网发布了《关于进一步做好本科学业评价工作的通知》内容包括:从2025级学生起,在各类含有学业评价的工作中不再使用绩点;课程考核成绩可采用百分制或等级制进行评定和记载(等级制成绩不换算成绩点);不再设置指导性课程成绩优秀率指标。

此外,为了鼓励学生勇于探索,开展跨学科学习、修读挑战性较强的课程,该通知还提到:学生可在公共基础课程(部分)和专业课程包以外的课程内选择1门课,以“合格制(P/NP)”方式记载成绩。(成绩合格即可取得该门课程学分)
今年2月,北大官微发表文章《推动“去绩点化”改革,他获得北大教学成就奖》,介绍了获得北大教学成就奖的王世强教授推动“去绩点化”改革的历程。其中提到:三年时间过去,去绩点改革推进后的变化开始有了群体性显现。学生们普遍反馈在卷绩点、卷记忆性学习上花费的时间减少,不再“被捆绑在成绩的战车上”,更多的精力释放出来,也能早早投在科研工作或兴趣所在。
北大的改革并非孤例。早在2015年,清华大学就率先以12档等级制取代GPA评价,强调多元评价体系,直指“GPA导向的学业成就观”问题;2019年清华进一步完善制度,减少分数对学生的捆绑。近年来,复旦大学、上海交通大学等985高校也陆续调整评价体系,或取消绩点排名,或推行“等级制+综合评价”模式。这些改革共同指向一个目标:打破“唯绩点论”,让教育回归本质。
来源 | 综合中国教育在线、荆楚网